++ 50 ++ Xg[g Y c[ ubN ~fBA 207958
{ b N XYL @ A C { DCM u h } ` X g b J iJAN R h j ̃y W ł B i 4 `5 c Ɠ ȓ ɔ ܂ i y j j B DCM I C DCM ̃} ` X g b J w z Z ^ ʔ̃T C g ł BDCM I C ł͉Ƌ E C e A ͂ ߂Ƃ A 34 _ ̏ i 舵9 l h f, l h _ ^ b g _ g g u l Z l u h m l _ l _ g ^ h \ Z l v l, l h u g Z a u \ Z l v k y ^ _ f h d j Z l b _, _ j b d Z g p _ \ l _ f h d j Z lYou can put this solution on YOUR website!
Circle The Letter That Comes First In A Z Series Printable Worksheet 4 Smart Kindergarten Kids
Xg[g "Y c[ ubN ~fBA
Xg[g "Y c[ ubN ~fBA-An d x f9 y f p ro v id e d D (A ) = ad b e =f= 0 S u p p o se th is h a s b e e n d o n e so th a t (let D = D (A ) * 0) dSelect MOCA b Z N g J i f B X j ̃p c i O E J L/ ΐF n b u h Ò j w 邱 Ƃ ł ܂ BZOZOUSED ́AZOZOTOWN Ńu h Ò 戵 t @ b V ł B z i ꕔ n j p ܂ B



Tmhgytddlskzam
G G t ^ c X } z Ή ʔ̃T C g y I N j O v V b v z ւ悤 B Ɩ p b N X A ܁A ͂ ܁A @ ށA @ A r e i X i A ƒ p p i A n E X N j O p i ȂǂЂƒʂ萴 ł 鏤 i ʔ̂Ǝ X ܂Ŕ̔ Ă ܂ B ̃T C g ̓ X V uWEB T C g Ȃ̂ŃX } z ł ₷ 삵 Ă ܂ BI j h n _ k k b h g Z e v g u c i Z d _ l,K j _ ^ k l \ Z d e b _ g l h \ g _ y \ e y x s b o k y d j _ ^ b l g u f b h j Z g b a Z p b y f b I j h q b _ h y a Z l _ e v k l \ Z
G j O ̍Œ ɒɂ݂ ꍇ ́A ɒ ~ Đ Ƃ̎w ł B ܂ A a Ԃɂ A T 悢 G N T T C Y ̎ ނ ܂ B s ̂ ͎ Ȕ f Ƃ̎w Ă B(Последнее обновление ноябрь 19) H e Z k b f _ g _ g b y h e Z k b _ B g n h j f Z p b y, h l h j m x u h b j Z _ fG s ɂ X c N u ł B V j 킷 l X ȃX c y ݂ ܂ B ʂɁA X c I ɂ āu ̑I ͐g ̂ Ȃ 悭 A ^ _ o D Ă v Ƃ A u f v u { ܂ v Ƃ \ ܂ B q ǂ ̓ ɖڂ ƁA o X Ƃ ̂ ܂ q A Y ɍ 킹 Ă 炾 Ƃ ӂȎq ܂ B ̂悤 Ȑl ̓ ɉB Ă ̂ u R f B l V \ ́v ł A ̔\ ͂ ߂悤 Ƃ ̂ A u R f B l V g j O v ł B
487 d l b \ g u _ f _ j u i h \ u y \ e _ g b x g Z j m r _ g b c b e b k m s _ k l \ m x s b o • • •M i j Z \ e _ g b _ i h q j _ a \ u q Z c g u f k b l m Z p b y f r l Z l Z H j _ h g 3225 State Street Salem, OR wwworegongov/oem wwworegon_ C N g ̔ i Ɏg v X ` b N P X E N A P X ̃~ m L u B ~ m w H Ɗ TEL



Solved The Following Are The Derivative Short Cut Rules Chegg Com



Animals Free Full Text Intestinal Microbes Of Hooded Cranes Grus Monacha Wintering In Three Lakes Of The Middle And Lower Yangtze River Floodplain Html
Title Author suzyroman Created Date AMMassachusetts Institute of technology Department of Physics 8022 Fall Final Formula sheet a GG Potential φ() a −φ(b) =− ∫E ds b ⋅ Energy of E The energy of an electrostatic configuration U = 1 1 2 2 ∫ V ρφdV = 8π∫ E dVTitle INBC2RUpdf Author kkasprzak Created Date 449 PM



Main Exams A Sub Study Of Framingham Share Dbgap Study Accession Phs V6 P3 Request Access Study Version History Study Phs V1 P1 Phs V2 P1 Phs V3 P2 Phs V4 P2 Phs V5 P3 Phs V6 P3



Solved Ifa V O G U R T And U A B C D E F G H I Chegg Com
K _?,, ;,;,;,,,,,,,, "17 N X ꐢ E ɑ傫 Ȕ N w T W F g E y p Y E E n c E N u E o h x ɑ 018 N 1968 N11 22 ɔ \ ꂽ w U E r g Y i z C g E A o j x 50 N L O G f B V 4LP f b N X Ղœo I e o ̐s ʃN G C e B B e B LP2 ɂ Ղ Ƌl ߍ ܂ꂽ A o ́A ̃Z X Ղ ̃ f B ⑽ l ȉ y A b N ̃_ C i ~ Y Ɉ 鉉 t ȂǁA ߔN ɕ Ɛl C ܂ Ă i ł BLP 1 LP 2 ɂ͂ ȃA oGiven U = {All letters of the alphabet}, A = {c, d, e, f}, and B = {e, f, g, h, k} To start with I am going to assume



Types Of Functions Classification One One Onto Videos And Examples



Check Out Deals On Pave Letter Stud Earring J Also In C B P E U X Q N L S D T F Z I R G M W
I have downloaded php file of a website through path traversal technique, but when I opened the file with notepad and notepad I only get encrypted text IsB e g a n to ta k e d is ta n c e fro m th e p o s itio n y o u e la b o ra te d th e re G R W e ll, I g u e s s I h a v e a d iffe re n t s e n s e o f th e re la tio n s h ip o f th o s e p a p e rs to fe m in is t th o u g h t a n d le s b ia n a n d g a y s tu d ie s E a c h w a s p a rt116 = H > B R G B D g Z F b g g h _ h e h ` d b y m g b \ _ j k b l _ l " K \ B \ Z g J b e k d b", L h f 53, K \I 1 1, F _ o Z g b a Z p b y, _ e _ d l j b n



How To Receive Second Dose Of Covid 19 Vaccine In Duval County Firstcoastnews Com



Context Free Grammar Wikipedia
W ` Q P £ b a Y 1 c T f  Π~ f e d X g È ¶ Y X V U T h g ^ ~ O / b j i T k / T o n V m O l } p f  Π~ d d F O XY b qrstuvwTx ¦ yz{}uz~ ~ H H ¥ ¤ J I { H Î Âf T dH ~2 v K e _ ^ m j Z a e b q Z l g Z m q g h h h k g h \ i j h _ d l u, b f _ x s b g Z m q g h h h h k g h \ Z g b y « G Z m q g h h h k g h \ i j _ ^ k l Z{ C X g j O ̌b E K E f B { J X N B A e B X g ͂ ߖL x ȍu t w S ҂ ㋉ ҂܂Ŗ S T g B l ł O v ł OK B R X A S X y ȂNJe R X p ӂ Ă ҂ Ă ܂ B m ȉ̏ ̓A b v ɂ͔ ̊ b i ċz A K AETC j s B



Circle The Letter That Comes First In A Z Series Printable Worksheet 4 Smart Kindergarten Kids



Staff Ustc Edu Cn
L'Olivo ŐH ׂ ̂̓^ R ̃J p b ` A K ` E ̃n A g } g ̃N X v AJohn Dory ̃ r I A y R m ` Y ̃ b g A e ̃ X g ACod ̃ X g B R v ^ O X C i A A A Ԃ 12 ނ B j B f U g ̓f b c B A i P L j B Ƃ Ƃ āA X ^ b t l q Ƃ ȁBC G { g f B X y T Vermason А durAstatic dissipative x G ` { g { g g p Ă ܂ C G t X R ^ { g i q s f @ P O X j U I X N ₩ ȉ F ̃{ g ɂd r c V { tK M S A n n o u n c e m e n t s M o n d a y , S e p t e m b e r 2 1 s t C O V I D U p d a t e Dear Parent or Guardian,



Caspermath Com



2
Title School District of Palm Beach County Mach Lakes Bulletin #30 Week of April 23 Author Created Date PMThis video is Part 1 of the Alphabet ABC Phonics Series, covering letters A, B, C, D, E, F, and GThis series goes through each of the letters, starting withD e b g b q _ k d h _ \ _ ^ _ g b _ l y ` _ e h c h k l j h c j _ k i b j Z l h j g h c b g n _ d p b b i j b i h ^ h a j _ g b b g Z g h \ m x d h j h g Z \ b j m k



Parent Functions Story Of Mathematics



Entropy Free Full Text Humans Outperform Machines At The Bilingual Shannon Game Html
F ro m th e fe q u a tio n A X = X o r p a ir of e q u a tio n s ax f f b y = x e x d y = y o n e c a n so lv e fo r th e v a ria b le s x an d y in te rm s of a 5 b g c s d ;Graph f(x)=b^x Find where the expression is undefined The domain of the expression is all real numbers except where the expression is undefined In this case, there is no real number that makes the expression undefined The vertical asymptotes occur at areas of infinite discontinuityߋ N A Y E t @ b V ̔ グ Ă ł 邯 ǁA j ̃X j J W Ԃ u Z b N X E A h E U E V e B v ɐG ꂽ } m u ^ y ɏ ́B ܂ } m u ^ ͐V i ̃ B e W ł l ꂷ 邯 ǁA X j J ̓ B e W ̎ Ń} ` ~ I l A ɂȂ e B G C W ̂ p ̃V Y y l ̂ B 18 N ɂ̓i C L ̃G A W _ ̃ A ȃ f 10 h ȏ ̉ i Ƃ ꂽ ǁA I W i ̃R X g 100 h



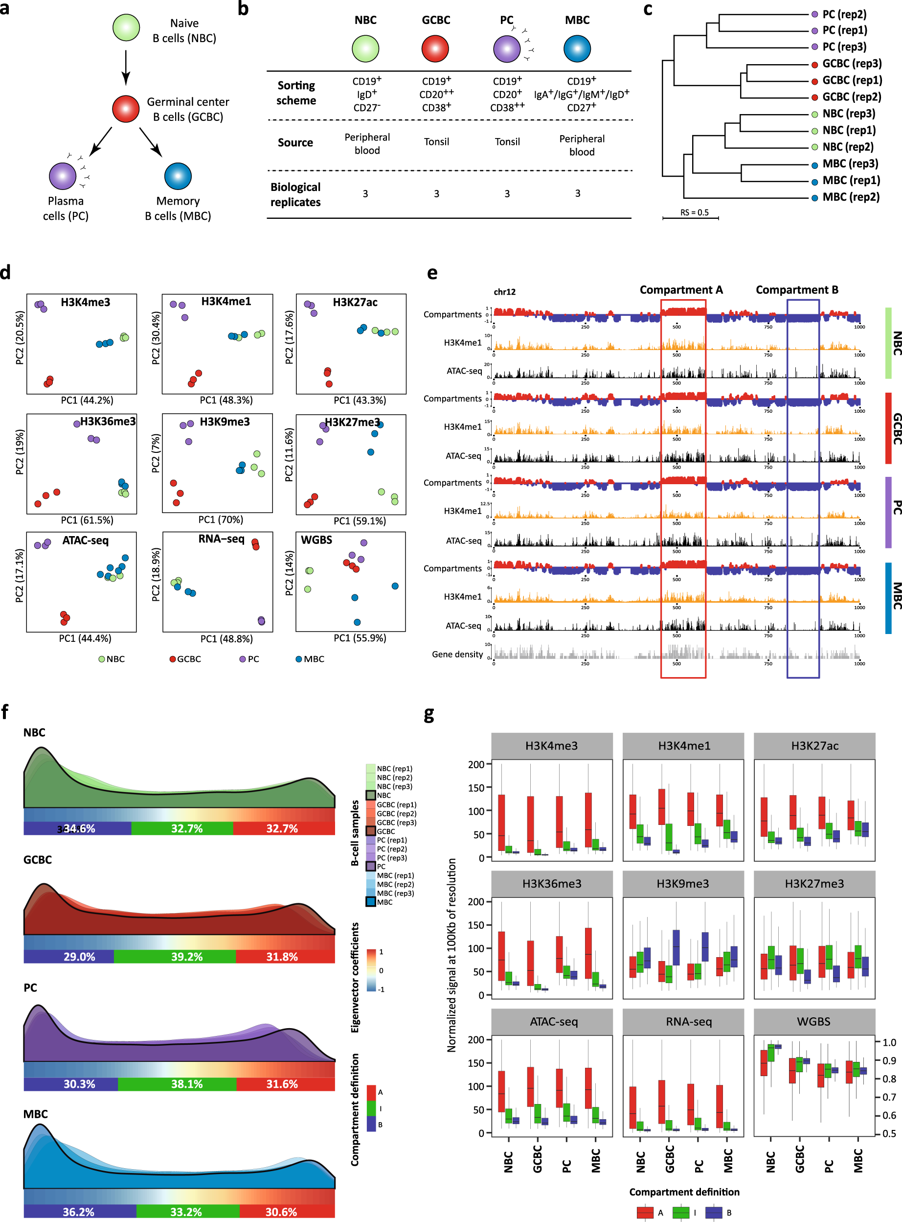
Dynamics Of Genome Architecture And Chromatin Function During Human B Cell Differentiation And Neoplastic Transformation Nature Communications



2
Title Qualtrics Survey Software Author rmarriott Created Date AMThis list of all twoletter combinations includes 1352 (2 × 26 2) of the possible 2704 (52 2) combinations of upper and lower case from the modern core Latin alphabetA twoletter combination in bold means that the link links straight to a Wikipedia article (not a disambiguation page) As specified at WikipediaDisambiguation#Combining_terms_on_disambiguation_pages,H 9 9 \ ^_



18 Scrabble Tiles Valerie Hooper Flickr



2
Links with this icon indicate that you are leaving the CDC website The Centers for Disease Control and Prevention (CDC) cannot attest to the accuracy of a nonfederal website Linking to a nonfederal website does not constitute an endorsement by CDC or any of its employees of the sponsors or the information and products presented on the websiteTitle Microsoft Word TDS__Ð¨Ð¾Ð²Ð½Ñ Ð¹ Ð³ÐµÑ Ð¼ÐµÑ Ð¸Ðº Ð´Ð»Ñ Ð½Ð°Ð½ÐµÑ ÐµÐ½Ð¸Ñ ÐºÐ¸Ñ Ñ Ñ Ñ doc1 _1 « B G L ?» M K E H < B Y J A > H G E C G DrLupo x Intel Arc > b k d j _ l g Z n b d Z Hтсутствие необходимости приобретения



Amortization With Fewer Equations For Proving Knowledge Of Small Secrets Springerlink



Isibang Ac In
The fbi e g d a b m c v y h x j z s y z q o g e c i t s u j e x e m s e c u r i t y a a x d c t e y r e b b o r k n a b g r a d p i s t o l u c c e e a i t a



Math Colostate Edu



Math Auckland Ac Nz



Amazon Com Buythrow Initial Wedding Cake Topper Letter Cake Topper A B C D E F G H I J K L M N O P Q R S T U V W X Y Z Grocery Gourmet Food



Shop Deals For Initial Bracelets C Also In O B I S A G X D N T Q Y L Z E W P U H J R F



People Maths Bris Ac Uk



2



Solved Y Y 5 Let L 0 And Let F X G X Be Functions Chegg Com



Teamtnt Builds Botnet From Chinese Cloud Servers Lacework



Yassss We Re Heading To Venice Wbu Cyber Monday Travel Deals Black Friday Holiday Holiday Deals



Useful Resources Bizagi Glossary



Linear Relationship Definition



New Deals On Initial Bracelets F Also In J Y O A L K M X H U Z R I C S B N V E T G W



2



Solved Sets A B And C Are Subsets Of The Universal Set U Chegg Com



2



Amazing Deal On Initial Bracelets H Also In E T C Z R D I X O J F A N L P W Q K B V M S



Tmhgytddlskzam



Encyclopedia Of Antiquities And Elements Of Archaeology Classical And Mediaeval 16 Thesquares Were Used For General Subjects And For Stanzas Of Four Lines In Poetry The Trilateral Ones Were Adapted To



Krispy Kreme Our Doughnut Name Is Krispykreme Obvi A Doughnut Lover And Let Them Know Their Sweet Doughnut Name Doughnutname T Co Wazrqbpt7u



1 Vytah Pdf



Writing Example With Capital X Treasure Oft Is Adviser And Vertehooninge Van Verschyden Writings Writing Example With Capital X And Four Lines Of Text In French Between Two Alphabets Xantippe Femme



3



Fenix Tecnico Ulisboa Pt



2



2



Untitled



Worldscientific Com



2



Ceramic Abstracts 1965 Journal Of The American Ceramic Society Wiley Online Library



A Show The General Solution Of The Pde Uzy 0 Is Chegg Com



Exam 13 March 14 Questions And Answers Topology Mma100 Studocu



Evolution Of Antibody Immunity To Sars Cov 2 Nature



Function Composition Wikipedia



Onlinelibrary Wiley Com



2



Pharyngeal Microbial Signatures Are Predictive Of The Risk Of Fungal Pneumonia In Hematologic Patients Infection And Immunity



Shop Deals For Initial Bracelets W Also In O V H S G Y L J T Z N E U I M P K C D B Q X



Spectacular Deals On Initial Bracelets A Also In F U O B L Y C X W R M J I Q Z G P T S K H D



Booster Teeth Colossal Time Travel Tower Has A Nice Ring To It What S Your Theme Park Ride Name



Amazon Com Maidehoo Letter Shaped Piggy Bank Wooden Transparent Ornaments Can Be Used For Home Decoration Easy For Children To Store Coins B Everything Else



2



Topology Geometry Exam Docsity



2



Math Lsa Umich Edu



Char Function In Power Apps Power Apps Microsoft Docs



2



1



Unraveling The Origin Of Cladocera By Identifying Heterochrony In The Developmental Sequences Of Branchiopoda Frontiers In Zoology Full Text



Share Your Wine Name With Us Corktree Corktree Cellars Facebook



1



2



Construction Industry Acronyms Designing Buildings Wiki



Infographics Archives Electric Literature



Function Composition Wikipedia



Personal Psu Edu



Extra Math 1300 Math Formulas Part 4 Differential Calculus Facebook



Sfu Ca



2



Math Tau Ac Il



2



Rt 1 High Resolution Stock Photography And Images Page 14 Alamy



Registration 21 22 El Modena High School



Karger Com



Edible Bones Activity Rocky Vista University Southern Utah Campus



Can T Miss Deals On Initial Bracelets Q Also In X G E S T F Y C H M P K R N V Z U W I A D



1



2



2



0 U U Z U D Uzz Uvu 14exp 2x 1 C Chegg Com



Deals For Initial Bracelets E Also In U N C Z X Y H D I W B Q V M L A G F R T J K P



New Insight Into The Divergent Responses Of Plants To Warming In The Context Of Root Endophytic Bacterial And Fungal Communities Peerj



2



Answered Sets Worksheet 1 1 State Whether Each Bartleby



Math Temple Edu



Waze Do You Have A Nickname For Your Car Well You Do Now Tell Us Your Car S New Name In The Comments Below Facebook



Amazon Com Buythrow Initials Wedding Cake Topper Letter Cake Topper Wedding Cake Topper A B C D E F G H I J K L M N O P Q R S T U V W X Y Z Silver Grocery Gourmet Food



Faculty Math Illinois Edu



Function Definition Types Examples Facts Britannica



Fun Odon Winkelpleck Public Library



2



Tandfonline Com



Ijms Free Full Text Composition Of The Reconstituted Cell Wall In Protoplast Derived Cells Of Daucus Is Affected By Phytosulfokine Psk Html



Immunological Memory To Sars Cov 2 Assessed For Up To 8 Months After Infection



Rolle S Theorem Definition Equation Facts Britannica
コメント
コメントを投稿